中大旅院喜获11项国家自科项目, 2019年已获得18项国家基金项目立项资助
8月16日,2019年度国家自然科学基金申请项目评审结果公布,我院教师共获得11项国家自然科学基金立项资助项目,其中1项国际(地区)合作与交流重点项目、1项国际(地区)合作与交流项目、3项面上项目与6项青年科学基金项目,申报资助立项率达45.8%。
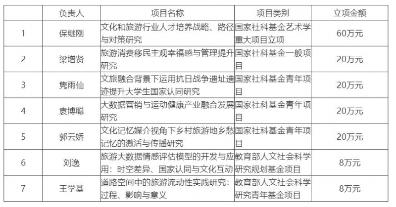
加上此前公布的国家社会科学基金评审结果与教育部人文社科立项结果,我院已获得的5项国家社科基金(其中1项重大项目、1项面上项目、3项青年项目)与教育部人文社会科学基金中的2项资助,我院在2019年度已获得一共18项国家级基金立项资助,在科研项目资助上取得大丰收。
此外,在中国博士后科学基金第65批资助项目中,我院陈敬复博士、王学基博士、高俊博士等获得面上项目资助,我院教师在省部级项目中亦表现不俗,如曾国军教授获得广东省科技厅软科学研究领域创新治理公开课题立项。
中山大学旅游学院目前共有31位专职教师和32位专职科研人员,2019年有35位教师提交申报书,除去国家级课题在研者不能申报外,基本实现了全员申报,并获得了一共18项资助(含两项教育部人文社科),我院教师申报国家级课题的立项资助率超过50%。
中大旅游学院以较小的师资规模,在基金项目申报上取得大丰收,表明全院教师对科研工作的热爱与执着。国家基金对我院研究项目的资助,将会极大促进我院的教学与科研活动,并形成系列学术成果。中山大学旅游学院将会“不忘初心、牢记使命”,致力于通过知识生产来促进旅游学科发展,为全社会培养出具有领袖气质和家国情怀的旅游行业精英。



