中山大学旅游学院2023年旅游管理硕士(MTA)招生简章
旅游管理硕士(Master of Tourism Administration,MTA)是在我国旅游业迅速发展的大背景下,经国务院学位委员会于2010年3月批准设置,自2011年开始招收,旨在培养旅游行业的高层次应用型专门人才的学位。中山大学旅游学院是联合国教科文组织世界遗产地旅游可持续发展教席主持单位、联合国世界旅游组织旅游教育质量(UNWTO TedQual)认证机构、原国家旅游局中国旅游研究院“旅游影响研究基地”、联合国世界旅游组织“旅游可持续发展观测点管理与监测中心”依托机构、中国旅游协会旅游教育分会会长单位。在2021年“软科世界一流学科排名”中,中山大学旅游休闲管理学科排名全球第4位,中山大学旅游学院及MTA项目在各类榜单中皆位列国内第一。
中山大学MTA项目三大优势:
(一)拥有实力雄厚的多元化师资队伍。
学院有旅游教育突出贡献人物1名、全国旅游教育名师1名。学院100%的专业教师具有博士学位,75%具有海外研修的经历,教师学缘结构多样化,教学经验丰富,科研和实践能力强。此外学院还特聘业界精英、行业专家担任兼职硕导,为MTA学生进行贴合实际工作需要的应用型授课指导。
(二)致力于培养学生综合能力,成长为行业精英。
中山大学MTA采用系统化的课程教学内容,对学生进行体系化的技能培训;同时配备校内导师和行业导师,注重科学研究与行业实践相结合,锻炼学生的综合能力,使其更好地成长为行业精英。
(三)拥有广阔的交流平台及丰富的资源。
学院构建起了以学院老师、行业导师、行业精英、MTA学生为一体的交流平台,打通业界与学界的资源通道;同时注重校友交流,建立多个校友会,整合丰富的校友资源,为学生毕业后的职业道路增加助力。
中山大学MTA,参加全国管理类联考并获录取后,在职学习三年,修完学分并通过硕士论文答辩者,可获得双证(硕士研究生毕业证和硕士学位证)。根据国家战略需求以及国务院学位委员会关于旅游管理专业硕士培养方案的要求,结合中山大学旅游学院的优势,我院计划2023年开设集中授课班和周末授课班,供考生灵活选择。其中集中授课班除了会在广州校区南校园上课外,还会到全国各个乡村振兴示范点进行现场教学。
一、招生人数
旅游学院2023年计划面向全国招收旅游管理硕士(MTA)专业学位研究生(招生目录人数70人),非全日制定向培养,分为周末授课班和集中授课班。
二、报考条件
1. 中华人民共和国公民。(外籍人士按照我校2023年国际学生(硕士)招生简章的申请程序办理。)
2. 拥护中国共产党的领导,遵守中华人民共和国宪法和法律,品德良好。
3. 身体健康状况符合国家和我校规定的体检要求。
4. 考生必须同时满足相关学历与工作年限要求。学业水平及工作经验必须符合下列条件之一(工作年限计算截止到2023年9月1日):
(1)大学本科毕业后有不少于3年工作经验,即2020年9月1日之前大学本科毕业;
(2)获得国家承认的高职高专毕业学历或大学本科结业后,达到大学本科毕业同等学力并有5年以上工作经验〔以同等学力身份报考我校的考生,须有国家考试机构或高校教务部门出具的所报考专业8门以上本科主干课程成绩证明,报考前须经报考院系审核通过,除复试外还须加试两门本科专业基础课,部分专业还将加试实验等科目〕;
(3)已获硕士或博士学位并有不少于2年工作经验。
5. 考生持境外获得的学历证书报考,须通过教育部留学服务中心认证,资格审查时须提交认证报告。
6. 报考人员须承诺学历、学位证书和考试身份的真实性,一经查证为不属实,将取消准考、录取或入学资格,已入校的取消学籍。
7. 我校学习方式为“非全日制”的招生专业方向只接受报考类别为“定向就业”的考生报考。
考生在申请提前面试和全国联考报名前应认真了解并严格按照报考条件及相关政策要求选择填报志愿,凡因不符合报考条件及相关政策要求,造成后续不能现场确认、考试、复试或录取的,后果由考生本人承担。
三、提前面试、报名时间及方式
旅游管理硕士(MTA)设置提前面试环节,凡符合我校旅游管理硕士(MTA)报考条件者皆可申请参加提前面试。提前面试分为三个批次,具体时间、安排及要求详见《中山大学旅游学院2023年旅游管理硕士(MTA)提前面试安排》。
报名包括网上报名和网上确认(现场确认)两个阶段。所有参加硕士研究生招生考试的考生均须进行网上报名,并在网上或到报考点现场确认网报信息、缴费和采集本人图像等相关电子信息。旅游管理专业学位考生应选择工作或户口所在地省级教育招生考试机构指定的报考点办理网上报名和网上确认(现场确认)手续。具体要求请查阅各报考点公告。
选择中山大学报考点的考生须符合中山大学报考点公告公布的相关条件要求,不符合中山大学报考点要求的考生,请按照当地省(市)招办和报考点的规定,选择其他报考点。因考生个人原因错选报考点、提交证明材料不符合要求,造成后续不能网上确认、考试(含初试和复试)或录取的,后果由考生本人承担。
(一)网上报名
1. 网上报名时间为2022年10月5日至10月25日,每天9:00-22:00。网上预报名时间为2022年9月24日至9月27日,每天9:00-22:00。报名时依次选择中山大学(代码为10558)——旅游学院(代码为400)——旅游管理(专业学位,代码为125400)。
2. 考生应在规定时间登陆“中国研究生招生信息网”(公网网址:https://yz.chsi.com.cn/,教育网址:http://yz.chsi.cn,以下简称“研招网”)进行网上报名,并按教育部、省级教育招生考试 机构、报考点以及报考招生单位的网上公告要求报名。报名期间,考生可自行修改网上报名信息或重新填报报名信息,但一位考生只能保留一条有效报名信息。逾期不再补报,也不得修改报名信息。
- 考生报名时只填报一个招生单位的一个专业。待初试结束,教育部公布考生进入复试的初试成绩基本要求后,考生可通过“研招网”调剂服务系统和中山大学校内各招生院系网页了解中山大学校内外招生单位的调剂办法、计划余额等信息,并按相关规定填报调剂志愿。
- 考生要准确填写本人所受奖惩情况,特别是要如实填写在参加普通和成人高等学校招生考试、全国硕士研究生招生考试、高等教育自学考试等国家教育考试过程中因违纪、作弊所受处罚情况。对弄虚作假者,将按照《国家教育考试违规处理办法》《普通高等学校招生违规行为处理暂行办法》严肃处理。
- 报名期间将对考生学历(学籍)信息进行网上校验,考生可上网查看学历(学籍)校验结果。考生也可在报名前或报名期间自行登录“中国高等教育学生信息网”(网址:https://www.chsi.com.cn)查询本人学历(学籍)信息。未能通过学历(学籍)网上校验的考生应在招生单位规定时间内完成学历(学籍)核验。
- 考生应当认真了解并严格按照报考条件及相关政策要求选择填报志愿。因不符合报考条件及相关政策要求,造成后续不能网上确认、考试(含初试和复试)或录取的,后果由考生本人承担。
7.考生应按要求准确填写个人网上报名信息并提供真实材料。因考生网报信息填写错误、填报虚假信息而造成不能参加考试、复试或录取的,后果由考生本人承担。
(二)网上确认(现场确认)
1.所有考生均应在规定时间内到在网上或到报考点指定地点现场核对并确认其网上报名信息、缴费并采集本人图像等相关电子信息,逾期不再补办。
2. 中山大学报名点采取网上确认信息、缴费、采集图像的方式。符合中山大学报考点要求的考生,须于规定时间内(初定为10月31日至11月4日)在网上确认报名信息阶段按要求提交相关证明材料。具体要求和具体时间,将另行在中山大学研究生招生网发布中山大学报考点2023年网上确认信息相关公告。其他报考点的考生确认报名信息的方式和要求,请查阅相关报考点的信息公告。
3. 所有考生均应当对本人网上报名信息进行认真核对并确认。报名信息经考生确认后一律不作修改,因考生填写错误引起的一切后果由其自行承担。
四、初试科目、方式及时间
1.旅游管理专业硕士(MTA)初试科目:“管理类联考综合能力” 、“英语二”,均为全国联考科目。全国联考科目的命题工作由教育部考试中心统一组织,考试大纲由教育部考试中心或教育部指定相关机构组织编制。
2.初试时间:北京时间2022年12月24日至25日(每天上午8:30-11:30,下午14:00-17:00)。超过3小时的考试科目在12月26日进行(起始时间8:30,截止时间不超过14:30)。
- 考生须根据教育部、各省级招办、报名点的规定选择报名点,初试考场由考生网报时选定的报名点安排。
- 考生应当在考前10天左右,凭网报用户名和密码登录“研招网”自行下载打印《准考证》。《准考证》使用A4幅面白纸打印,正、反两面在使用期间不得涂改或书写。考生凭下载打印的《准考证》及有效居民身份证参加初试和复试。
五、复试及体检
1. 复试内容包括思想政治理论考试和专业能力考核等,其中,思想政治理论科目由学校自命题,将在全国管理类联考之后进行,成绩不合格者不予录取,考试成绩计入复试总成绩。
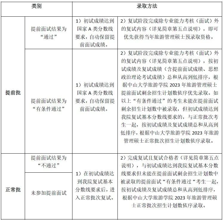
2. 所有考生必须参加复试,不参加复试或复试不合格的考生不予录取。已在提前面试中获得“通过”、“有条件通过”的考生,须完成除专业能力考核(面试)外的其它复试内容;未参加提前面试、在提前面试中“不通过”的考生,须完成全部复试内容。复试时间、地点待后续通知。
3.所有拟录取的考生,须于拟录取后在我校指定的医院进行体检,体检时间和要求另行通知。
4.体检标准参照教育部、原卫生部、中国残联印发的《普通高等学校招生体检工作指导意见》(教学〔2003〕3 号)要求,按照《教育部办公厅 卫生部办公厅关于普通高等学校招生学生入学身体检查取消乙肝项目检测有关问题的通知》(教学厅〔2010〕2 号)规定,结合我校相关规定执行。
5.所有考生在参加复试时需携带第二代居民身份证件、最后学历、学位证书原件及复印件、学历学籍认证报告原件及复印件、本科阶段学习成绩单原件备查,考生须将上述证件的复印件及本科阶段学习成绩单原件在复试时送交中山大学旅游学院党政办公室存档。未获得学位者可不须提交学位证书。
考生应自觉树立遵章守纪、诚实考试的意识。初试期间,考生应自觉遵守《全国硕士研究生招生考试考场规则》及各考点考场纪律;复试期间,考生应自觉遵守招生单位考场规则及考生所签署的《诚信复试承诺书》等内容,在招生单位复试工作结束前不得对外透露或传播复试试题内容等有关情况。对在研究生考试招生中违反考试管理规定和考场纪律,影响考试公平、公正的考生、考试工作人员及其他相关人员,一律按《中华人民共和国教育法》及《国家教育考试违规处理办法》(教育部令第33号)严肃处理。对在职考生,将通知考生所在单位,由考生所在单位视情节给予党纪或政纪处分;构成违法的,由司法机关依法追究法律责任,其中构成犯罪的,依法追究刑事责任。
六、录取方法
1.中山大学MTA施行“提前批”和“正常批”招生,根据考生的初试成绩、复试成绩,并结合考生申请材料真实性复查、现实表现复审情况以及体检结果,择优录取。
2.符合报考条件的考生可申请参加提前批面试,该成绩仅招生当年有效,详情请参阅提前面试安排《中山大学旅游学院2023年旅游管理硕士(MTA)提前面试安排》。
* 以上各类别最终录取人数可能因考试成绩、上线人数等因素影响与原计划有所出入,若出现招生人数增加或某个类别上线生源不足时,未使用完的招生计划将在各方向内按照“通过-有条件通过-正常批”的次序使用。
3. 定向就业的硕士研究生应当在被录取前与我校、用人单位分别签订定向就业合同。我校非全日制硕士研究生只招收在职定向就业人员。考生因报考硕士研究生与所在单位产生的问题由考生自行处理。若因此造成考生不能复试或无法录取,招生单位不承担责任。
七、学习年限、方式和学位授予
基本学制3年(在校最长学习年限不超过5年),采用非全日制学习形式,周末班授课时间一般安排在周末,上课地点为中山大学广州校区南校园。集中授课班除了会在广州校区南校园上课外,还会到全国各个乡村振兴示范点进行现场教学。
对修满规定学分,通过硕士学位论文答辩,符合国务院学位委员会学位授予条件者,由中山大学授予旅游管理硕士(MTA)专业学位,颁发研究生毕业证书和硕士学位证书。
八、收费标准
1.学费每人每学年为43000元。按学年收取,逾期不交学费者,将根据《中山大学研究生学籍管理规定》中大研院〔2021〕29号处理。
2.学生来校(含实践教学点)上课和接受老师指导期间的食宿及交通费由个人自理。
九、联系方法
(一)中山大学旅游学院
电话:020-84114584(广州)、0756-3668279(珠海)
网址:http://stm.sysu.edu.cn
Email:stm@mail.sysu.edu.cn
中大旅院2023年MTA招生咨询QQ群:756959052
(二)中山大学研究生院研究生招生办公室
电话:020-84111686;020-84113696
网址:http://graduate.sysu.edu.cn



