祝贺!旅游学院喜获5项国家自然科学基金项目立项
发布日期:2024-08-29
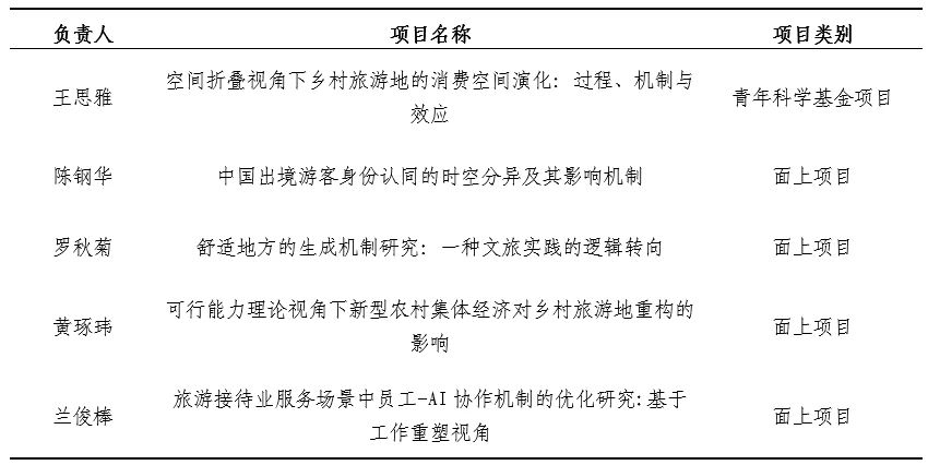
在最新公布的2024年度国家自然科学基金资助项目中,我院喜获5项资助,包括面上项目4项和青年科学基金项目1项,总资助金额达到214万元。
本次获得资助的项目体现了对旅游领域内新兴问题的关注,展现出我院在多学科交叉融合方面的特色和优势。这些项目将为相关领域的学术研究提供新的视角和方法,为解决实际管理问题提供理论支持和实践指导。
再次对获得资助的教师表示热烈的祝贺,期待他们在未来的科研道路上取得更多突破性成果,为学院乃至学术界的发展做出更大的贡献。同时,学院也将继续支持和鼓励更多的教师参与到国家科研项目中,以科研促教学,以创新促发展。
作为具有深厚学术传统的学院,我院致力于在旅游学科的前沿领域深耕细作。学院将继续推进创新研究,致力于培育杰出的行业英才,为旅游的持续繁荣注入活力。



